兔子先生

学生事务
学生事务

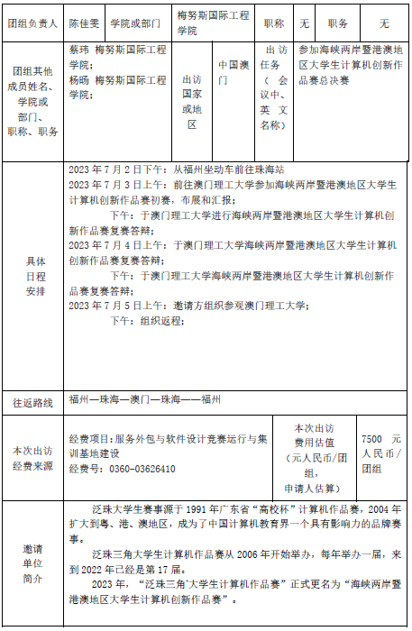
关于梅努斯国际工程学院陈佳雯等3人出境参加海峡两岸暨港澳地区大学生计算机创新作品赛的公示

作者:来源:发布时间:2023-06-25点击数:

 经福建省计算机学会选拔,学院拟派陈佳雯学号832104116、蔡玮,学号832004102、杨旸,学号832001309,共3人参加海峡两岸暨港澳地区大学生计算机创新作品赛总决赛,现予以公示。公示时间从2023年6月25日起算,公示期为五个工作日。如有异议,敬请监督。联系电话:0591-22865160。

因公出国(境)团组信息公开表


上一条:2022-2023学年第二学期本科生单项奖学金名单公示

下一条:关于2023年梅努斯国际工程学院发展新团员名单的公示